首页
组织机构
辅导员队伍
学生组织
学生团体
学生社团
党团建设
党校动态
党员发展
支部活动
基层团建
学生事务
评奖评优
学生资助
综评量化
日常事务
材料通报
就业工作
就业信息
就业手续
就业政策
职业规划
学生活动
志愿服务
社会实践
心理
文体活动
其他活动
学术研究
学院荣誉
学院
学生
班级
下载中心
学生事务下载
党团建设下载
学生就业下载
研究生下载
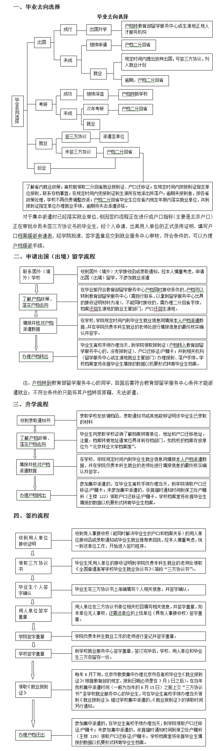
就业手续
就业手续
首页
>
就业工作
> 就业手续
就业流程
发布时间:2016-04-11 作者:材料团委 浏览量:
分享到:
更多
附件:
北京林业大学材料科学与技术学院 All Right reserved